CAIKON 蔡康光学 金相挂图 金相耗材
金相标准试样挂图,12寸照片,尺寸46*60cm
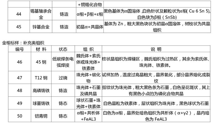
根据常用教科书和金相实验室实验的需要,选取了常用的金相组织50幅,作为初学者入门的钥匙。计Fe-Fe3C相图平衡组织9幅,钢的热处理组织 14幅,合金钢组织5幅,钢的其它组织 5幅,各类铸铁组织 5幅,有色金属合金组织8幅,补充类组织5幅。以便更进一步加深对金相组织的了解。
观察金相组织,说明其结构特征时,要清楚指出组织中的色泽与形态。它必须明确一些基本的前提条件,这就是:
1、材料的成份:不同种的金属,组织是不同的,就是同种材料,其合金成分不同,组织也各异。所以检验组织,标明材料成份是首要条件。
2、工艺状态:当合金成分一定后,其生产工艺状态对合金的组织变化影响很大,不同的工艺状态,获得不同的组织形态。铸造、锻轧、热处理都表现出不同的组织形态。同时热处理,其加热温度、冷却方法速度的不同,获得的组织也不同。这里,列举最常用的45钢展现它9种不同的热处理状态,表现出了9种不同的组织形态和性能。因此,检验金相试样,必须明确工艺状态,保存金相照片也必须写明材料状态。
3、浸蚀剂:金相试样的浸蚀,直接影响组织形态色泽。通常所用的化学浸法所呈现的组织是黑白衬度。浸蚀剂不同,色泽形态也截然不同。例如:T12钢的平衡组织是网络状的Fe3CⅡ与P,用4%的硝酸酒精溶液浸蚀,Fe3CⅡ为白色,若改用苦味碱性溶液浸蚀,Fe3CⅡ就变为黑色了。所以观察金相组织时,标明浸蚀剂,也是必须的依据。
4、放大倍数:在显微镜下观察试样,放大倍数对组织形态粗细亦有很大的影响。例如T8钢的平衡组织P,在中倍放大下观察,白色F与黑色Fe3C呈层片状相间排列;若在低倍下观察,由于受物镜分辨率的限制,其层片状模糊不清而成S了;若用高倍放大到1500×以上,渗碳体将变为白色,片厚也清晰可见了。可见,分析金相组织,放大倍数也是不可缺少的条件。
此外,分析金相图谱,可用明视场或暗视场,或偏光或相衬。通常,金相组织的观察、摄影都是在明视场获得,金相照片一般都不标明。若用暗视场、偏光、相衬等摄影得到的照片,都必须特别注明。





手机/微信:13242449659电话:0755-89355351 QQ:842471885 邮箱:842471885@qq.com